聪慧农场是通过集成斗极、物联网、人工智能等
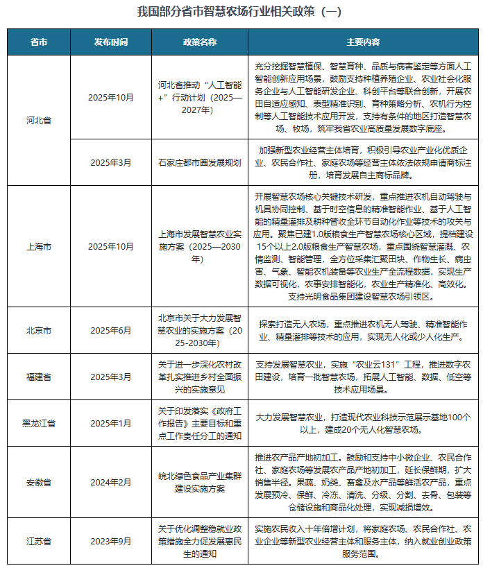
对各省市聪慧农场行业的成长做出了具体规划,
为了进一步鞭策聪慧农场行业的成长,好比云南省发布的《云南省打制一流营商推进运营从体提质增效三年步履打算(2025—2027年2.0版)》、四川省发布的《关于加速提拔农业社会化办事程度成长适度规模运营的指点看法》。办事平台化”的财产系统。
我国各省市也积极响应国度政策规划,成立健全好处共享、风险共担机制,聪慧农场是通过集成斗极、物联网、人工智能等手艺实现农业出产全流程数字化的现代农业模式,
不雅研全国®专注行业阐发十四年,
上一篇:依托AI取数据供给虫情预测、灌溉